| 索引号: |
003045714/202407-00032 |
信息分类: |
综合政务,其他,其他 |
| 内容分类: |
公租房租赁补贴或租金减免审批 |
发布日期: |
2026-03-16 16:22 |
| 发布机构: |
五河县住房和城乡建设局 |
成文日期: |
2026-03-16 |
| 来源单位: |
五河县住房和城乡建设局 |
有效性: |
有效 |
| 名 称: |
2026年公租房申请条件及流程 |
| 文 号: |
|
关键词: |
申请条件及流程 |
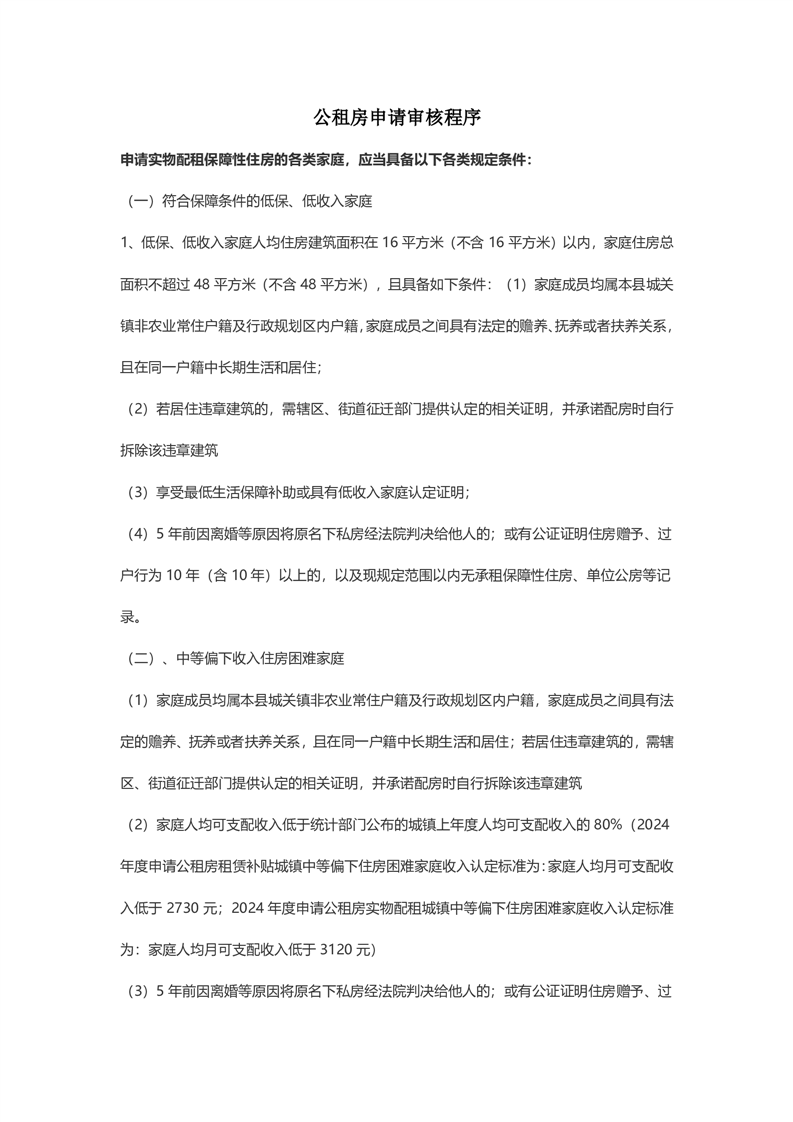
2026年公租房申请条件及流程
发布日期:2026-03-16 16:22信息来源:五河县住房和城乡建设局 浏览量:
【字号:大 中 小】
-
政务微信
-
扫码关注
五河县门户·微信
-
政务微博
-
扫码关注
五河县门户·微博
-